微信客服
wholerenguru3 (厚仁学术哥)
就在近日,世界卫生组织针对新型冠状病毒疫情(2019-nCoV)召开了紧急委员会会议,宣布:此次疫情被列为“国际关注的突发公共卫生事件”——世界卫生组织传染病应急机制中的最高等级。
马上到来的二月份开学季,也是许多留学生返程的高峰期,受疫情影响,已经有众多国家关闭了来中国的航线,这也牵动了许多在外读书或工作的华人的心,不少同学、家长都非常焦急此次疫情是否会影响未来的出国留学。

此外,世界卫生组织也表示,对于中国控制疫情的能力他们很有信心,非常感谢奋战在第一线的医护人员。相信中国有能力尽快控制疫情。
会议还发表了另外7条建议想法:
1、将支持并捍卫医疗系统比较落后的国家
2、不建议对中国进行旅行和贸易方面限制
3、任何举动需要提供证据为基础
4、需要加速疫苗等方面的研发
5、这是全世界的职责,所有国家一起寻找解决方案
6、全球各个国家须与WHO及时互通
7、严惩谣言和不实新闻信息
8、这是全世界需要一起面对的难题,而不是中国一家。
下面就是留学,申请的同学们最关心的问题了:
什么是公共卫生突发事件?
首先我们得了解,什么是“世卫组织突发事件”?
根据《国际卫生条例》定义:
“国际公共卫生紧急事件”是指“通过疾病的国际传播构成对其他国家的公共卫生风险”,并可能需要采取协调一致的“国际应对措施”的“不同寻常”事件。
WHO突发卫生项目主任Ryan表示:“就我个人而言,我认为我和世卫总干事从来没有看过这一级别的流行病应对措施的规模和承诺。
从中央政府到武汉和湖北,具有高度组织化的应急管理架构。挑战是巨大的,但是反应是大规模的。中国政府的应对方式当之无愧。”就目前来看,谁也没有抗击这么大规模流行病的经验,中国是世界的范本。
留学生签证影响不大
根据最新统计,截止1月31日早上7点,全国新型冠状病毒确诊病例已达9075例,人数超过2003年的非典。相比于前面5种疫情,此次新型病毒死亡率低,且目前已有治愈案例。
而对于留学党来说,最大的影响在于办理签证和交通出行,并不会对录取有直接影响。大部分美本新生会在6月办理签证,以目前的防疫力度,且随着气温升高,预计到夏天疫情可能会大面积好转甚至结束,各国也会放松签证,因此影响不大。
托福雅思GRE全面取消
港澳签注停办
部分国家已入境管制
雅思、托福、GRE等全面取消2月的考试这直接影响留学生们之后的计划,而且不仅是中国大陆,港澳地区也均取消了相关考试。
同样取消的还有用于研究生申请的GRE、GMAT考试等,全面取消2月所有的考试,这对于不少急需2月成绩用于申请、入学的小伙伴是当头一棒,有不少同学正打算选择就近去香港、澳门参加考试。
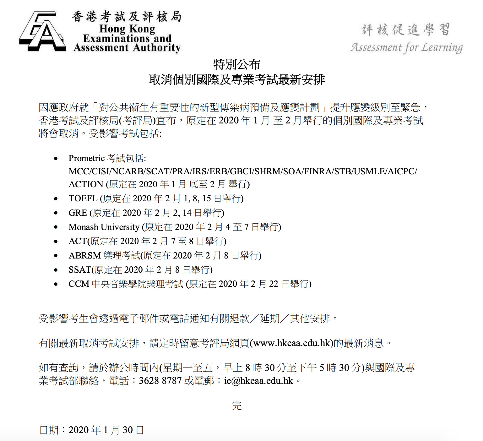
可紧接着,香港1月30日发布的最新通知:2月ACT、SSAT和托福、GRE等考试也都取消了。

并且在1月28日,港澳相继停止办理新的个人签注。

对于选择海外其他国家考场的学生来说,风险依旧不小。近段时间,部分国家相继采取入境管制措施,以防控疫情。

可香港签注停办是最令申请党揪心的。不少同学报名了3月的SAT考试,但目前没有明确签注放开时间,没有港澳通行证或签注用完、失效的学生面临无法赴港参加3月SAT考试的风险。
还有不少小伙伴担心3月香港SAT考试,甚至5月的AP考试是否也会取消?目前香港考评局只取消了2月的部分考试(例如原定于2月7日至8日的ACT、2月8日的SSAT、2月1、8、15日的托福等),以及考试局部分柜台暂停服务,并没有明确通知3月SAT考试的消息。所以具体消息我们还得静静等待。
申请党如何应对?
对于着急出分,尤其是拿着有条件录取急需雅思、托福成绩入学的同学,除了报考海外考点,比如日本、韩国、泰国、越南、马来西亚、新加坡等地区的考试之外,建议大家主动与申请的院校联系说明情况,看是否能作特殊处理,比如延迟递交成绩。
对于不那么着急出分的同学来说,除了去托福、雅思官网办理退款(根据目前处理的情况,费用会退到学生的考试账户,需要自行转账到银行账户)之外,可以转考3月甚至往后的考场,比如托福的3月7日、3月14日、3月15日,GRE的3月8日和3月21日。也可以转考其他国家或5月的SAT考试。
最后在疫情防控上,隔离是非常有效的方式,钟南山院士在接受新华社专访解答新型冠状病毒感染的肺炎时表示:10到14天是一个很好的隔离观察期,潜伏期过去了,发病的及时治疗,没发病也就没病,所以不会因春运返程出现大传染,但排查的措施不能停。
这是如今我们延迟开学、开工时间的重要原因,大家一定要积极配合疫情防控,做到尽量不出门,出门戴口罩,勤洗手,多通风,保护自己,也是保护他人!赴海外考试的小伙伴们也一定要提高警惕,做好自我防范哦!遇到任何留学申请问题,点击下方按钮,即刻咨询导师!相信我们一定可以渡过难关!
美国招生协会
AIRC权威认证
80位
美国双语导师
10年+
名校申请经验
8600+
名校名企录取
微信客服
wholerenguru3 (厚仁学术哥)

















