微信客服
wholerenguru3 (厚仁学术哥)
加州大学伯克利分校申诉 复学指南及开除应对【最全】University of California, Berkeley
加州大学伯克利分校(University of California, Berkeley),简称伯克利,位于美国旧金山湾区伯克利市,是世界著名公立研究型大学、在学术界享有盛誉,是世界最顶尖公立大学之一,环太平洋大学联盟和国际公立大学论坛成员,位列2019-20年USNews世界大学排名第4、软科世界大学学术排名第5。
该校是加州大学的创始校区,以自由、包容的校风著称,其学生于1964年发起的“言论自由运动”在美国社会产生了深远影响,改变了几代人对政治和道德的看法。作为世界上最重要的研究教学中心之一,其物理、化学、计算机、工程学、经济学等诸多领域均位列世界前十,与旧金山南湾的斯坦福大学共同构成美国西部的学术中心。
更多文章:计算社会科学项目介绍,统计硕士项目介绍,信息与数据科学硕士项目等
2025 年US NEWS全美大学综合排名中,UCB 位于第17名。
(截图自USNews.com)
加州大学伯克利分校申诉 之成绩要求
以UCB的哈斯商学院为例,所有本科生都必须在每个学期取得学术的正常进展。如果学生的UCB累积GPA小于2.0,则将被处于留校察看状态。被留校察看的学生在下一学期必须至少注册13个学分的课程,并且不能参加P / NP的任何课程(所有课程必须以字母等级来评估)。如果在学期末,学生的UCB累积GPA为2.0或更高,则将撤销留校察看处分。
在以下任何情况下,学生将被开除:
-
如果学生未能在学位课程中获得理想进展
-
如果一个学期的留校察看后,该学生的GPA未达到2.00(暑期课程不算)
-
如果学生在单学期的GPA低于1.50

(截图自berkeley.edu)
如果学生不幸因为成绩差而被开除,应当申请转学至第一级别的college来保持合法的F1学生身份,并努力提高自己的成绩。在停学期满后,学生可以通过Readmission申请重新返回UC Berkely继续完成学业。在提交申请之前,学生应当与系主任商讨,并在准许后提交申请。复学申请中,学生除了要提交转学期间的成绩外,还应当准备petition letter等材料。复学成功后,学生将以留校察看的身份继续学习。

(截图自berkeley.edu)
加州大学伯克利分校 成绩申诉
学术成绩对每一位学生都至关重要。如果对某一门课程成绩有异议,学生需要及时与任课老师进行沟通,并尝试解决问题(Grade Grievance)。如果沟通无效,学生可以与所在系负责grade grievance的committee chair联系,并交由committee做出正式的判罚。在判罚结束后,判罚结果会上报给Committee on Course Instruction (COCI)并做出成绩的更改。

(截图自berkeley.edu)
这里要注意的是,学生应当首先尝试与任课教师通过非正式的方式解决异议。在提出正式的申诉前,应当考虑申诉成功的几率。通常,只有在满足以下之一时,学生的申诉才有可能成功:
成绩判罚存在性别,种族,宗教等歧视
成绩判罚涉及性骚扰
判罚过程中存在不符合规定的行为导致成绩判罚不公平

(截图自berkeley.edu)
加州大学伯克利分校申诉 之学术诚信要求
加州大学伯克利分校为了保证高质量的教学和有价值的学位,要求每一位在校的学生遵守学术诚信制度。
加大伯克利诚信条例:
加大伯克利对学生学术诚信的一些基本要求:
提交的任何作业/作品都应该是学生自己的个人想法,并且不应将该门课的内容提交其他课程以获取学分,除非事先获得本门课教师的书面许可
所有作业必须使用“正确引用”,这意味着学生可以确认作业中复制或使用的原始材料来源和范围,包括文字或想法。不论是草稿还是家庭作业这条都适用
除非获得许可或指示,否则不得与其他学生合作完成作业或项目
学术不端行为包括但限于:
所有形式的学术不端行为,包括但不限于作弊、捏造、剽窃或助长学术不诚实行为
其他形式的不诚实行为,包括但不限于捏造信息、提供虚假信息,或向大学报告虚假紧急情况
伪造、更改或滥用任何大学文件、记录、密钥、电子文件设备或身份识别
未经授权进入、占有、接收或使用任何大学服务、设备、资源或财产,包括大学名称,徽章或印章
未经学校授权,没有得到课程教师书面明确许可,出于任何商业目的销售、准备或分发课程讲座的笔记、视频或音频录音
出于任何商业目的复制加州大学老师的讲义、读物或其他课程材料,且未事先得到大学授权并获得课程教师或书面版权所有者(如果讲师不是版权所有者)的许可
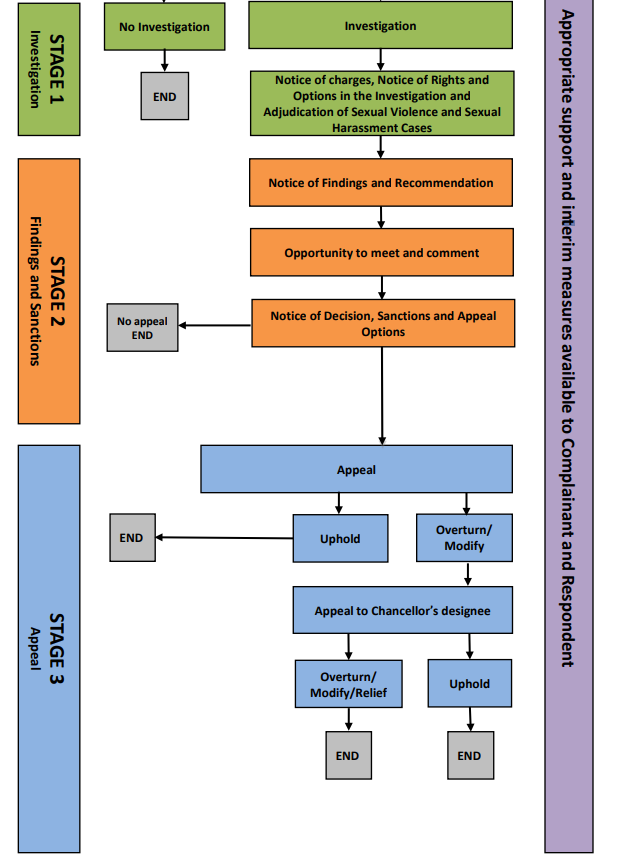
加大伯克利违纪处理流程:
收到举报:
当学生行为委员会(Student Conduct)收到关于学生可能有违反学生行为准则的行为举报时,部门会通知学生并要求学生安排会议讨论该事件。
当学生收到学生行为委员会涉嫌违纪的电子邮件时需仔细阅读,然后选择是否想要与学生行为委员会的工作人员会面以进一步讨论该事件。学生也可以在截止日期前请求延期或回邮。
学生此时一般面临两种选择:
选择1:
同意与学生行为委员会工作人员会面并解释事情原委
或者选择不与学生行为委员会工作人员会面(如选择此答复则进入下面几个选项)
1)接受处分内容:执行处分,案件视为已解决。
2)请求举行小组听证会:如果小组听证会结果表明学生没有违纪则案件解决;如果结论是学生违纪,则需要完成处分,案件结束,或选择申诉。
3)请求举行行政听证会:如果行政听证会结果表明学生没有违纪则案件解决;如果结论是学生违纪,则需要完成处分,案件结束,或选择申诉。
选择2:对涉嫌违纪的邮件不作出任何回应,则
1)如果处分内容是停学或开除,那么将直接举行行政听证会并决定处分内容。如果结果表明学生没有违纪则案件解决;如果结论是学生违纪,则需要完成处分,案件结束,或选择申诉。
2)或者如果处分内容是停学或开除,认为学生确实有违纪行为出现,则会直接要求完成处分,案件结束。
非正式决议:
这里指的是在学生行为委员会和学生的初次会议上达成的非正式决议。如果学生接受解决方案并同意完成处分,则案件视为已得到解决。学生行为部门此时也可能会做出其他决定,例如确定需要进行更多调查、发出通知或撤销案件等。
正式决议——听证会
如果学生不想接受处分或希望举行听证会,或者如果学生行为委员会判断应当举行听证会时,则案件将被转交听证会。在听证会之前,学生将被要求提交任何信息供听证会机构审查。学生还将收到听证会资料副本,以便在听证会之前进行审阅。
院长的决定——处分
听证会结束后,学生主任将发出判决书。尽管院长必须维持责任认定,但他们可以调整听证小组建议的处分措施。处分旨在帮助学生反思自己的行为,学习如何以符合大学期望的方式行事,修复造成的任何伤害,有时甚至在必要时将学生驱逐出校园。
申诉
申诉可以以书面形式向负责学生事务的副校长提出,并且必须基于听证会时无法获得的新信息、重大程序错误或其他正当理由提出。

(截图自berkeley.edu)
如果想了解更多名校的学术政策以及申诉要求,可以联系我们,专家老师会根据您的实际情况给出最佳解决方案。
AIS美国学术诚信研讨会
官方唯一指定机构
100%
开除应对成功率
24小时
申诉成功!
1天
紧急转学拿I-20
微信客服
wholerenguru3 (厚仁学术哥)

















